智慧校园服务平台
|
统一身份认证
|
知行云
|
OA系统
|
VPN
|
邮件服务
|
软件正版化
|
校历
首页
学校概况
学校简介
领导分工
校园规划
学校标识
机构设置
教学机构
组织机构
招生就业
招生信息网
就业信息网
师资队伍
师资介绍
人才招聘
高层次人才引进
人才培养
专业建设
课程建设
教材建设
教学成果奖
网络教学平台
科学研究
科研成果
科研机构
交专学报
合作交流
国际交流
校企合作
产教融合
文化生活
教工活动
学生活动
运动场馆
校园风光
信息资源
图书馆
知行云
信息公开
质量年报
网络信息中心
企业微信注册
统一身份认证
上网自助服务
校友会
当前位置:
首页
>
招标公告
>
正文
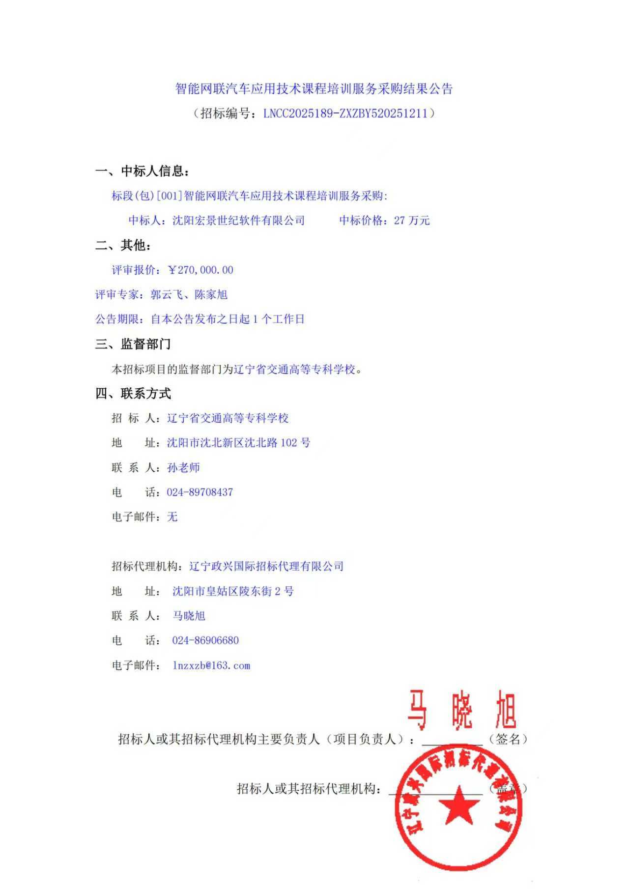
智能网联汽车应用技术课程培训服务采购结果公告(LNCC2025189)
日期:2025-12-25
作者:
稿件来源:
阅读:
上一篇:食堂后厨采购防火门项目询价结果公告(LNCC2025183)
下一篇:《电力电子技术》和《机床电气及PLC控制技术》课程资源建设项目成交结果公告(LNCC2025145)
招标公告
2026-03-05
智能控制创新实训中心建设项目采购公告(LNCC2026011)
2026-03-05
幼儿园改卫生所项目更正公告(LNCC2026008)
2026-03-05
BIM信息模型应用课程项目招标公告(LNCC2026016)
2026-03-05
无人机操控技术课程项目招标公告(LNCC2026013)
2026-03-04
辽宁省交通高等专科学校学生公寓空调系统配套电力增容工程结果公告
2026-03-03
数控生产线单站工作实训台采购结果公告(LNCC2026009)